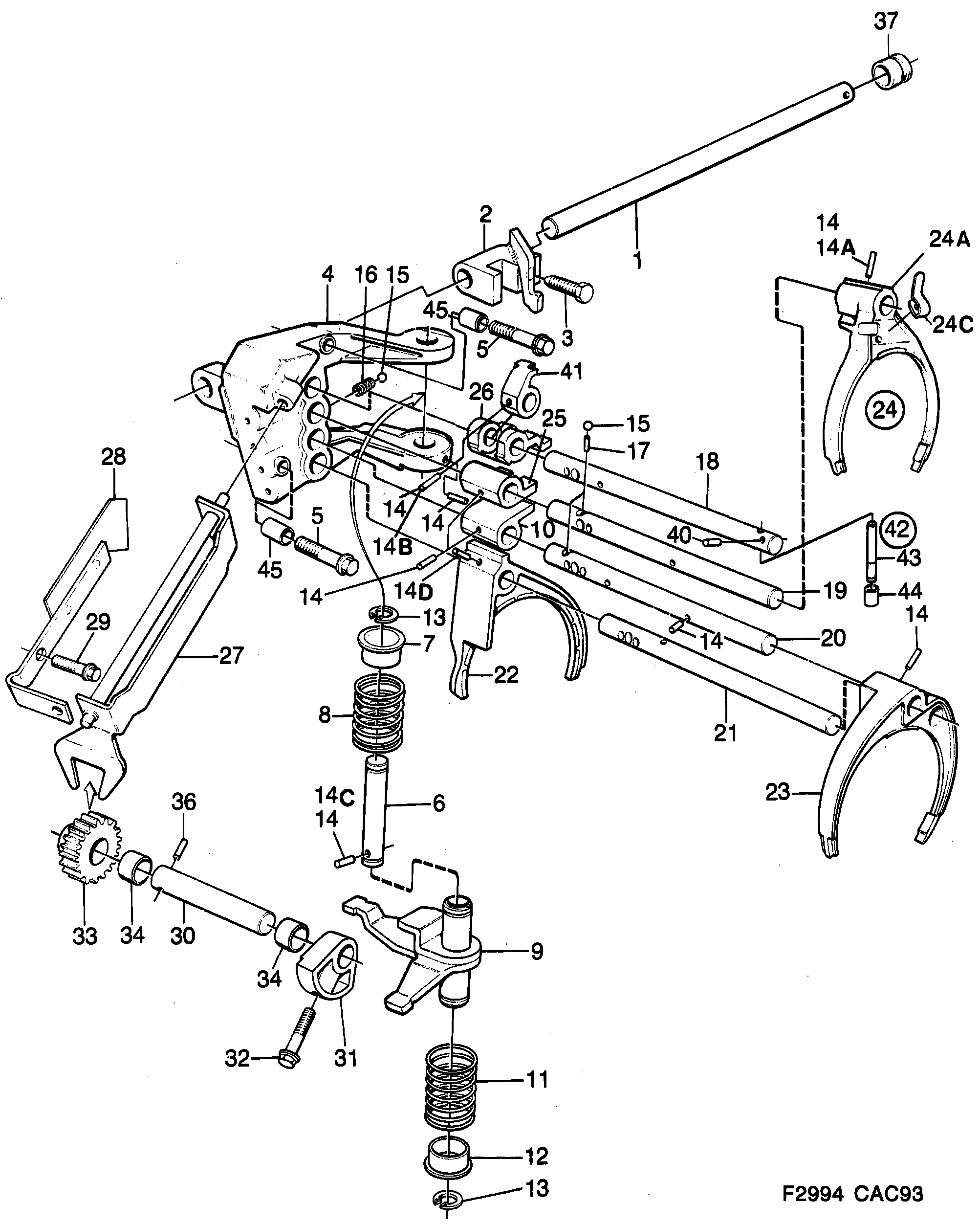
290: Transmission - Gear box, manual - Gear selector fork - Shift rail
(1990 - 1993 | M) | For 9000 (1990)

| Pos. | Part No. | Qty | |||
|---|---|---|---|---|---|
| 1 | 8719635 8730772 Gear rod -2004 | 1 | |||
| 2 | 8719643 Shifter | 1 | |||
| 3 | 8719999 Screw | 1 | |||
| 4 | 8721466 Bearing bracket | 1 | |||
| 5 | 8125221 55561609 Screw | 2 | |||
| 6 | 8721557 90486075 Pivot pin | 1 | |||
| 7 | 8721565 90486076 Guide | 1 | |||
| 8 | 8721573 55354962 Spring | 1 | |||
| 9 | 8721581 Gear selector | 1 | |||
| 10 | 8719593 90512193 Companion flange | 1 | |||
| 11 | 8721615 55354961 Spring | 1 | |||
| 12 | 8721623 90486137 Spring guide | 1 | |||
| 13 | 8726754 Retaining ring | 2 | |||
| 14 | 8117657 Pin | 7 | |||
| 14A | 8034373 Pin | 1 | |||
| 14B | 8117640 Roll pin | 1 | |||
| 14C | 8049553 Roll pin | 1 | |||
| 14D | 8117640 Roll pin | 1 | |||
| 15 | 8717027 90486180 Ball | 7 | |||
| 16 | 8723397 90486181 Spring | 4 | |||
| 17 | 8719684 90486182 Pin | 2 | |||
| 18 | 8724395 Shift rail R | 1 | |||
| 18 | 8727984 Shift rail R | 1 | |||
| 19 | 8724387 Shift rail -2002 | 5 | 1 | |||
| 20 | 8719700 Shift rail -2002 | 3/4 | 1 | |||
| 21 | 8719692 Shift rail -2002 | 1/2 | 1 | |||
| 22 | 8722332 Gear selector fork 1/2 | 1 | |||
| 23 | 8727869 90444583 Gear selector fork 3/4 | 1 | |||
| 24 | 8726689 Gear selector fork 5 | 1 | |||
| 24A | 8724296 Gear selector fork | 1 | |||
| 24C | 8725368 Spring | 1 | |||
| 25 | 8719601 90512195 Companion flange | 1 | |||
| 26 | 8724346 Companion flange | 1 | |||
| 27 | 8721664 Lever R | 1 | |||
| 28 | 8721508 Bearing bracket | 1 | |||
| 29 | 8125163 Screw | 1 | |||
| 30 | 8719148 Shift rail R | 1 | |||
| 31 | 8720880 Support | 1 | |||
| 32 | 8125221 55561609 Screw | 1 | |||
| 33 | 8727885 Gear R | 1 | |||
| 34 | 1487222 Bushing | 2 | |||
| 36 | 8117640 Roll pin | 1 | |||
| 37 | 8344335 8730764 Seal -2004 | 1 | |||
| 40 | 8117616 Pin | 1 | |||
| 41 | 8724304 Companion flange | 1 | |||
| 42 | 8724643 Shift rail | 1 | |||
| 42 | 8728420 Shift rail | 1 | |||
| 43 | 8724353 8724643 Shift rail Not as separate spare part. | 1 | |||
| 43 | 8727166 Shift rail Not as separate spare part. | 1 | |||
| 44 | 8724627 Bushing | 1 | |||
| 45 | 8719650 30516581 Guide sleeve | 2 | |||