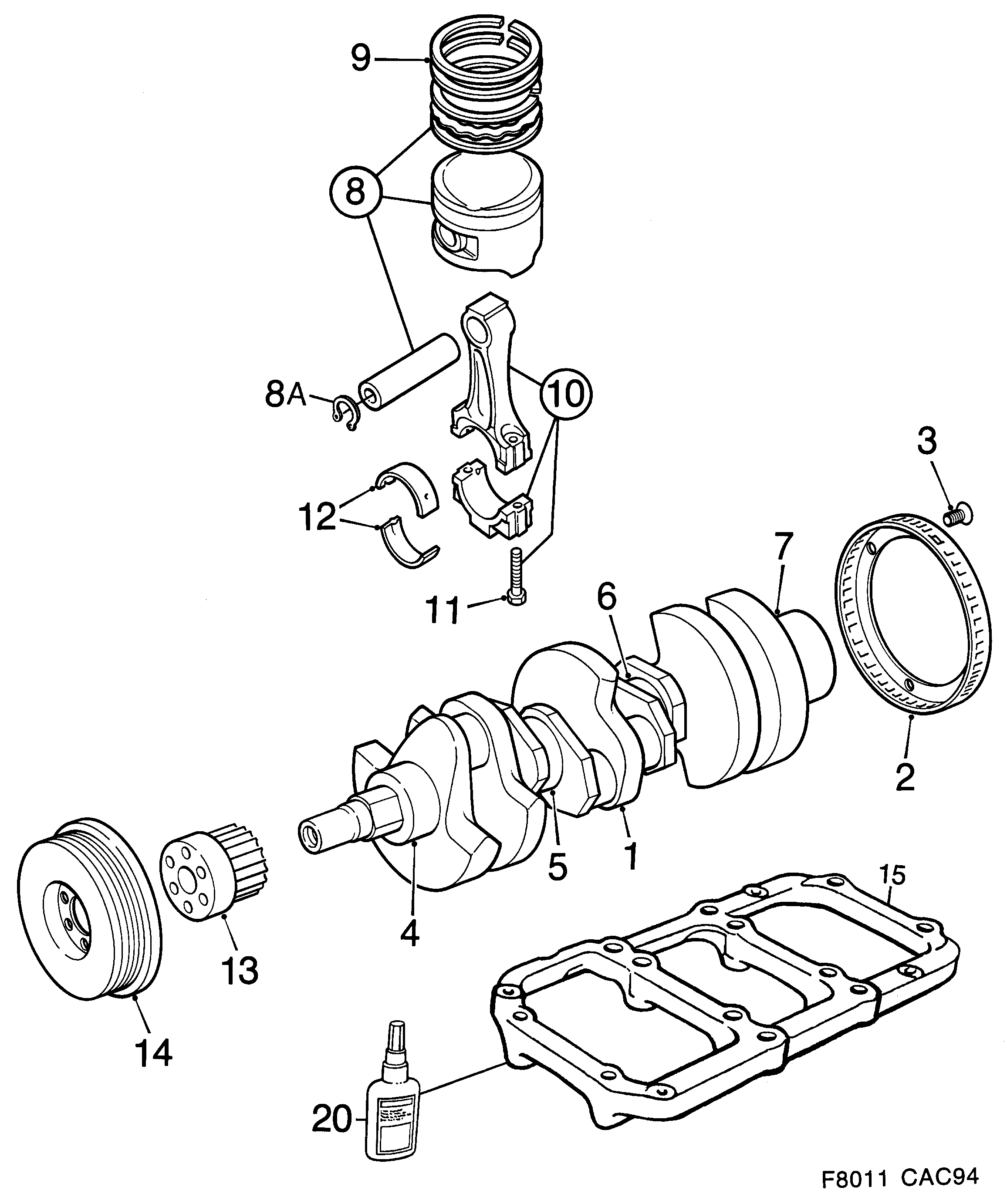
540: Engine - Short block - Crankshaft - piston
(1994 - 1998 | 6-CYL) | For 9000 (1997)

| Pos. | Part No. | Qty | |||
|---|---|---|---|---|---|
| 1 | 4770236 90509018 Crankshaft (4620738) | 1 | |||
| 2 | 1 | ||||
| 3 | 4 | ||||
| 4 | 9321977 90444001 Main bearing STD,(NO. 1) | 1 | |||
| 4 | 9321985 90444002 Main bearing Undersize. | 0,25MM,(NO. 1) | 1 | |||
| 4 | 9321993 90444005 Main bearing Undersize. | 0,50MM,(NO. 1) | 1 | |||
| 5 | 8821779 9117252 Main bearing Upper | STD,(NO. 2,3) | 2 | |||
| 5 | 8821787 9117255 Main bearing Undersize. Upper | 0,25MM,(NO. 2,3) | 2 | |||
| 5 | 8821795 9117256 Main bearing Undersize. Upper | 0,50MM,(NO. 2,3) | 2 | |||
| 6 | 8821829 9117252 Main bearing Lower | STD,(NO. 2,3) | 2 | |||
| 6 | 9117255 Main bearing Undersize. Lower | -0,25 (NO. 2,3), (88 21 837) | 2 | |||
| 6 | 8821845 9117256 Main bearing Undersize. Lower | 0,50MM,(NO. 2,3) | 2 | |||
| 7 | 8821720 90444006 Main bearing STD,(NO. 4) | 1 | |||
| 7 | 8821738 90444007 Main bearing Undersize. | 0,25MM,(NO. 4) | 1 | |||
| 7 | 8821746 Main bearing Undersize. | 0,50MM,(NO. 4) | 1 | |||
| 8 | 90467325 Piston (4620829) CLASS 8 CYL. Ø 85,976-85,985MM | 6 | |||
| 8 | 90467326 Piston (4620837) CLASS 99 CYL. Ø 85,986-85,995MM | 6 | |||
| 8 | 90467327 Piston (4620845) CLASS 00 CYL. Ø 85,996-86,005MM | 6 | |||
| 8 | 90467328 Piston (4620852) CLASS 01 CYL. Ø 86,006-86,015MM | 6 | |||
| 8 | 90467329 Piston (46 20 860) CLASS 02 CYL. Ø 86,016-86,025MM | 6 | |||
| 8 | 90467330 Piston Oversize. | (8822447) 0,50 MM | 6 | |||
| 8 | Gudgeon pin Not as separate spare part. | 1 | |||
| 8A | 9179292 90501450 Lock ring | 2 | |||
| 9 | 8822413 Piston rings, set STD | 1 | |||
4620951 90423082 Compression ring | 1 | ||||
4620977 90351658 Compression ring | 1 | ||||
Oil scraper ring Not as separate spare part. | 2 | ||||
Spacer ring Not as separate spare part. | 1 | ||||
| 9 | 8822421 Piston rings, set Oversize. | 1 | |||
8822454 Compression ring | 1 | ||||
8822462 Compression ring | 1 | ||||
Oil scraper ring Not as separate spare part. | 2 | ||||
Spacer ring Not as separate spare part. | 1 | ||||
| 10 | 8822496 Connecting rod kit | 1 | |||
Connecting rod Not as separate spare part. | 6 | ||||
| 11 | 4501789 90467192 Screw | 12 | |||
| 12 | 8822504 90487297 Big end bearing kit STD | 6 | |||
| 12 | 8822512 90487298 Big end bearing kit Undersize. | 0,25MM | 6 | |||
| 12 | 8822520 90509728 Big end bearing kit Undersize. | 0,50MM | 6 | |||
| 13 | |||||
| 14 | |||||
| 15 | 4620019 24427917 Bearing carrier | 1 | |||
| 20 | 7496268 Nut lock normal blue | 50 ML | X | |||