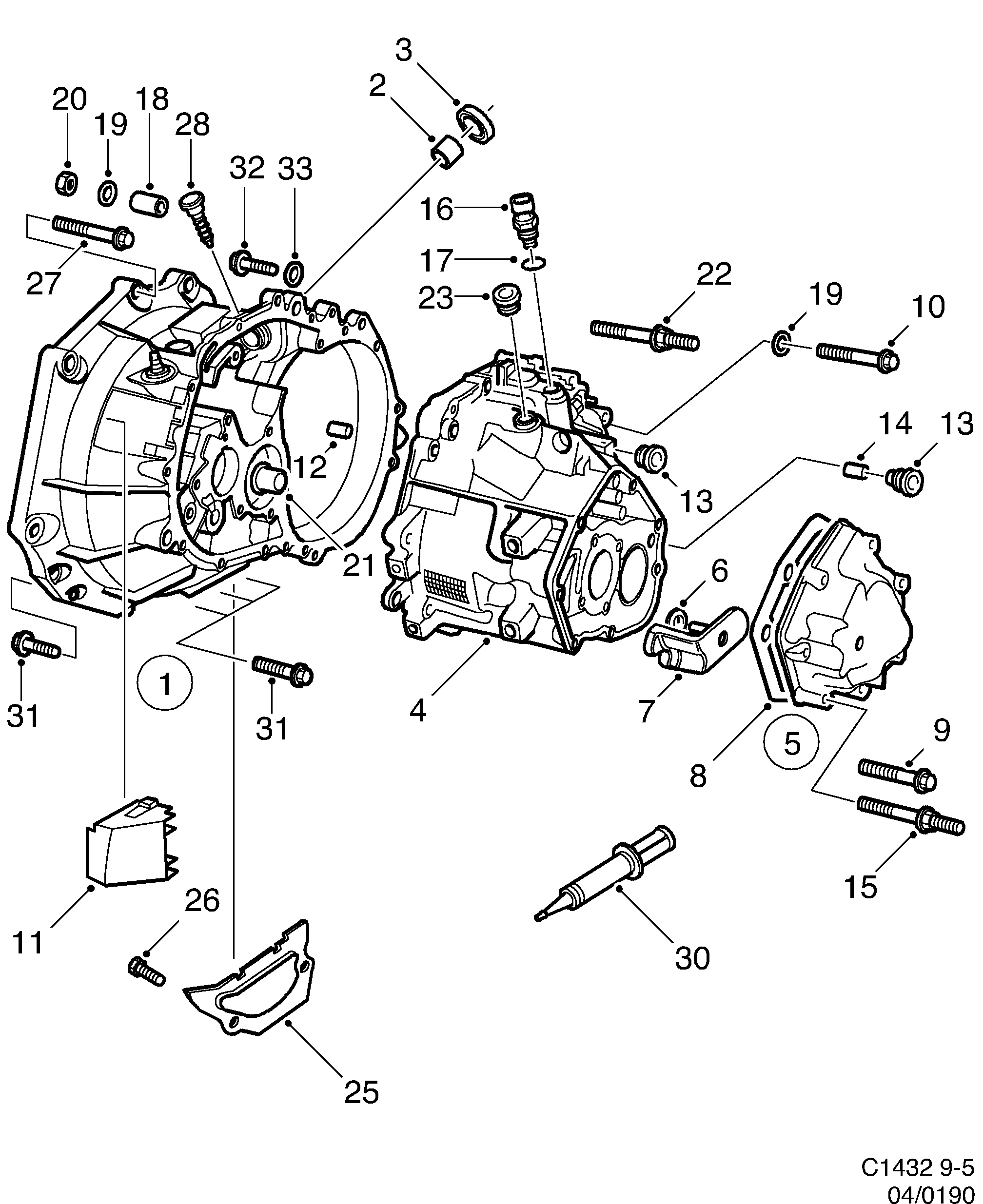
190: Transmission - Gear box, manual - Gearcase
(1998 - 2010 | M) | For 9-5 (9600) (2002)

| Pos. | Part No. | Qty | |||
|---|---|---|---|---|---|
| 1 | 8747354 55557726 Bell housing 1998-2005 | B205, B235, B308 | 1 | |||
| 1 | 5258512 55557726 Bell housing 1998-2005 | D223L, D308L | 1 | |||
| 1 | 55557102 Housing Z19DTH | 1 | |||
| 2 | 8731143 30546057 Bushing 1998-2005 | 1 | |||
| 3 | 8741878 90511282 Seal 1998-2005 | 1 | |||
| 4 | 5258611 90490787 Gearbox housing 2001-2010 | 1 | |||
| 5 | 5257365 90490782 Cover 2001- | 1 | |||
| 6 | 8734105 90486024 Washer 1998-2005 | 1 | |||
| 7 | 8734097 30546087 Oil collector 1998-2005 | 1 | |||
| 8 | 8734824 90486235 Gasket 1998-2005 | 1 | |||
| 9 | 7972714 55561609 Flange screw 1998-2005 | 6 | |||
| 10 | 7972714 55561609 Flange screw 1998-2005 | 14 | |||
| 11 | 8748360 21018743 Cover 1998-2005 | 1 | |||
| 12 | 8701658 90512565 Sintered compact 1998-2005 | 1 | |||
| 13 | 8743858 55568847 Plug 1998-2004 | 2 | |||
| 14 | 8734881 3449250 Magnet 1998-2005 | 1 | |||
| 15 | 8738411 55561710 Flange screw 1998-2005 | 1 | |||
| 16 | 90482454 Switch 1998-2010 | 1 | |||
| 17 | 4940169 12755014 Gasket | 1 | |||
| 18 | 8723967 12755009 Guide pin 1998-2005 | 2 | |||
| 19 | 7061328 Washer 1998-2005 | 2 | |||
| 20 | 8074106 Nut 1998-2005 | 2 | |||
| 21 | 8730665 90121130 Sleeve 1998-2005 | 1 | |||
| 22 | 7972714 55561609 Flange screw 1998-2003 | 3 | |||
| 22 | 90486061 55561609 Flange screw 1998-2003 | 3 | |||
| 23 | 8743858 55568847 Plug 1998-2004 | 1 | |||
| 25 | 4573069 Splash guard B205, B235, D223L, Z19DTH | 1 | |||
| 25 | 5191978 Splash guard 2000-2002 | B235R | 1 | |||
| 25 | 4573069 Splash guard 2002-2010 | B235R | 1 | |||
| 26 | 4685475 55562122 Hexagon screw 1998-2006 | B205, B235, D223L, Z19DTH | 2 | |||
| 26 | 4685475 55562122 Hexagon screw 2000-2002 | B235R | 1 | |||
| 26 | 7978265 Hexagon screw 2000-2002 | B235R | 1 | |||
| 26 | 4685475 55562122 Hexagon screw 2002-2006 | B235R | 2 | |||
| 27 | 7984297 55557007 Screw 2002-2002 | B205, B235, D223L | 4 | |||
| 27 | 7978299 Screw 2000-2002 | B235R | 3 | |||
| 27 | 7978299 Screw 2000-2003 | B308E | 3 | |||
| 27 | 7982606 92150043 Hexagon screw 2002-2010 | D223L, Z19DTH | 6 | |||
| 27 | 7978299 Screw 2002-2005 | D308L | 3 | |||
| 27 | 7986169 Screw 2002-2005 | D308L | 1 | |||
| 28 | 90105651 Plug 2002-2005 | D308L | 1 | |||
| 30 | 90297970 Flange sealant 50 ML | X | |||
| 31 | 7978281 90490266 Screw 2002-2010 | D223L, Z19DTH | 4 | |||
| 32 | 7979347 92150351 Hexagon screw 2002-2010 | D223L, Z19DTH | 1 | |||
| 33 | 8073116 11011199 Washer 2002-2010 | D223L, Z19DTH | 1 | |||