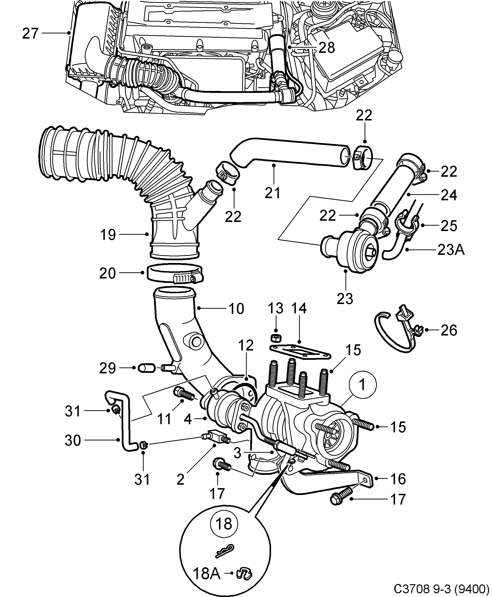
1420: Engine - Supercharging system - Turbocharger
(1998 - 2000 | B204E, B204I, B205E, B205L, B205R, B235E, B235R) | For 9-3 (9400) (2000)

| Pos. | Part No. | Qty | |||
|---|---|---|---|---|---|
| 1 | 9198318 30584575 Turbocharger 1999- | B204E, B204L | 1 | |||
| 1 | 9198326 30584735 Turbocharger 1999- | B204R | 1 | |||
| 2 | 9169517 Nipple | 1 | |||
| 3 | 9169426 Nut | 1 | |||
| 4 | 9169434 Wastegate B204E, B204L | 1 | |||
| 4 | 9185380 32000439 Wastegate B204R | 1 | |||
| 10 | 9180480 93196943 Tube | 1 | |||
| 11 | 7978117 11900355 Screw | 2 | |||
| 12 | 90490362 O-ring 1999- | (9179615) | 1 | |||
| 13 | 9116674 30520445 Nut | 1 | |||
| 14 | 9113937 Gasket | 1 | |||
| 15 | 9357138 90490326 Screw | 7 | |||
| 16 | 9146150 Brace | 1 | |||
| 17 | 8059768 7978075 Screw | 2 | |||
| 18 | 9185489 Sealing kit | X | |||
| 18A | 9542416 E-circlip | 1 | |||
| 19 | 4228532 Hose | 1 | |||
| 20 | 7970148 92153079 Hose clamp | 1 | |||
| 21 | 4444253 Hose | 1 | |||
| 22 | 7970098 Hose clamp | 4 | |||
| 23 | 4441895 By-pass valve 2000-2000 | 1 | |||
| 23A | 9136243 Vacuum hose Sold in 5M lengths | 1 | |||
| 24 | 4444261 Hose | 1 | |||
| 25 | 7398407 Clamp | 1 | |||
| 26 | 7398977 Tensioning band | 1 | |||
| 27 | |||||
| 28 | |||||
| 29 | 9192394 30580035 Plug | 1 | |||
| 30 | 9189010 Hose | 1 | |||
| 31 | 7973605 Hose clamp | 2 | |||