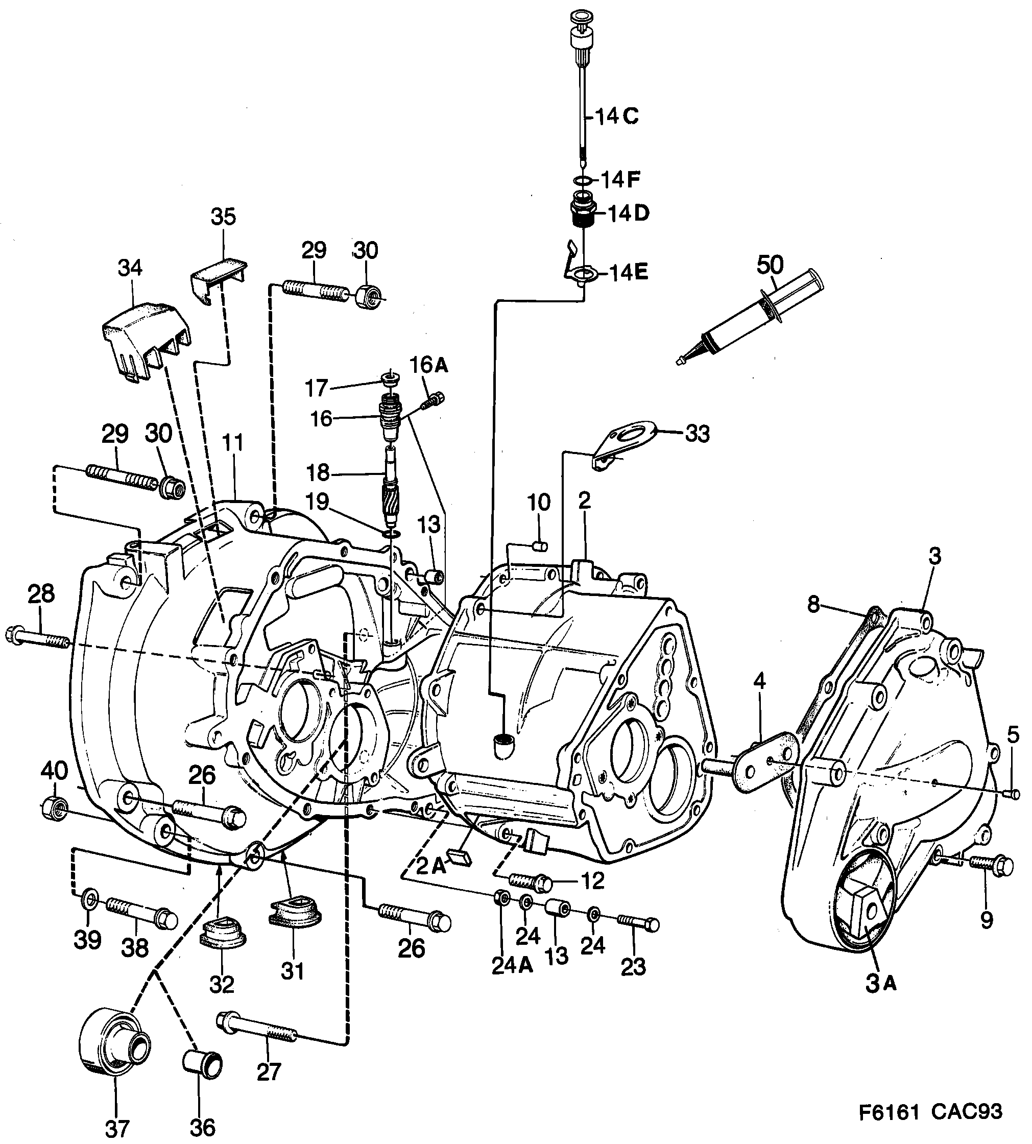
230: Transmission - Boîte de vitesses, manuelle - Carter de boîte de vitesses
(1990 - 1993 | M) | Pour 9000 (1990)

| Pos. | Réf. | Qté | |||
|---|---|---|---|---|---|
| 2 | 8727760 Carter boîte vitesses | 1 | |||
| 2A | 8727745 Aimant | 1 | |||
| 3 | 8728107 8724619 Couvercle | 1 | |||
| 3A | Amortisseur vibrations N'est pas une pièce de rechange distincte. | 1 | |||
| 4 | 8722183 Collecteur d'huile | 1 | |||
| 5 | 8094732 Rivet | 1 | |||
| 8 | 8728685 Joint | 1 | |||
| 9 | 8125221 55561609 Vis | 8 | |||
| 10 | 8701658 90512565 Pièce frittée | 1 | |||
| 11 | 8727521 Carter embrayage | 1 | |||
| 11 | 8729568 Carter embrayage | 1 | |||
| 12 | 8125221 55561609 Vis | 16 | |||
| 13 | 8723967 12755009 Goujon guidage | 2 | |||
| 14C | 8726762 Jauge | 1 | |||
| 14D | 8726770 Raccord | 1 | |||
| 14E | 8727737 Ressort | 1 | |||
| 14F | 8109647 Joint torique | 1 | |||
| 16 | 8727828 Douille | 1 | |||
| 16A | 8724882 Vis | 1 | |||
| 17 | 8724874 Joint | 1 | |||
| 18 | 8727240 Pignon | 1 | |||
| 19 | 8711707 Joint torique | 1 | |||
| 23 | 8125221 55561609 Vis | 2 | |||
| 24 | 7061328 Rondelle | 4 | |||
| 24A | 8151235 Ecrou | 2 | |||
| 26 | 7974819 Vis B202 | 2 | |||
| 27 | 7974801 Vis | 1 | |||
| 28 | 7974793 Vis | 1 | |||
| 29 | 7553688 Goujon | 2 | |||
| 30 | 7976962 Ecrou 1990-1991 | 2 | |||
| 31 | 9386459 Tampon -1990 | 2 | |||
| 31 | 4119640 Tampon 1990- | 2 | |||
| 32 | 9386467 Tampon -1990 | 2 | |||
| 32 | 4119657 Tampon 1990- | 2 | |||
| 33 | 8728271 Oeillet levage | 1 | |||
| 34 | 8728545 Couvercle | 1 | |||
| 35 | 8723223 Couvercle | 1 | |||
| 36 | 8723538 Tuyau | 1 | |||
| 37 | 8719825 Joint | 1 | |||
| 38 | 7979594 Vis B234 | 1 | |||
| 39 | 8073116 11011199 Rondelle B234 | 1 | |||
| 40 | 7976962 Ecrou 1990-1991 | B234 | 1 | |||
| 50 | 90297970 Instajoint 50 ML | X | |||