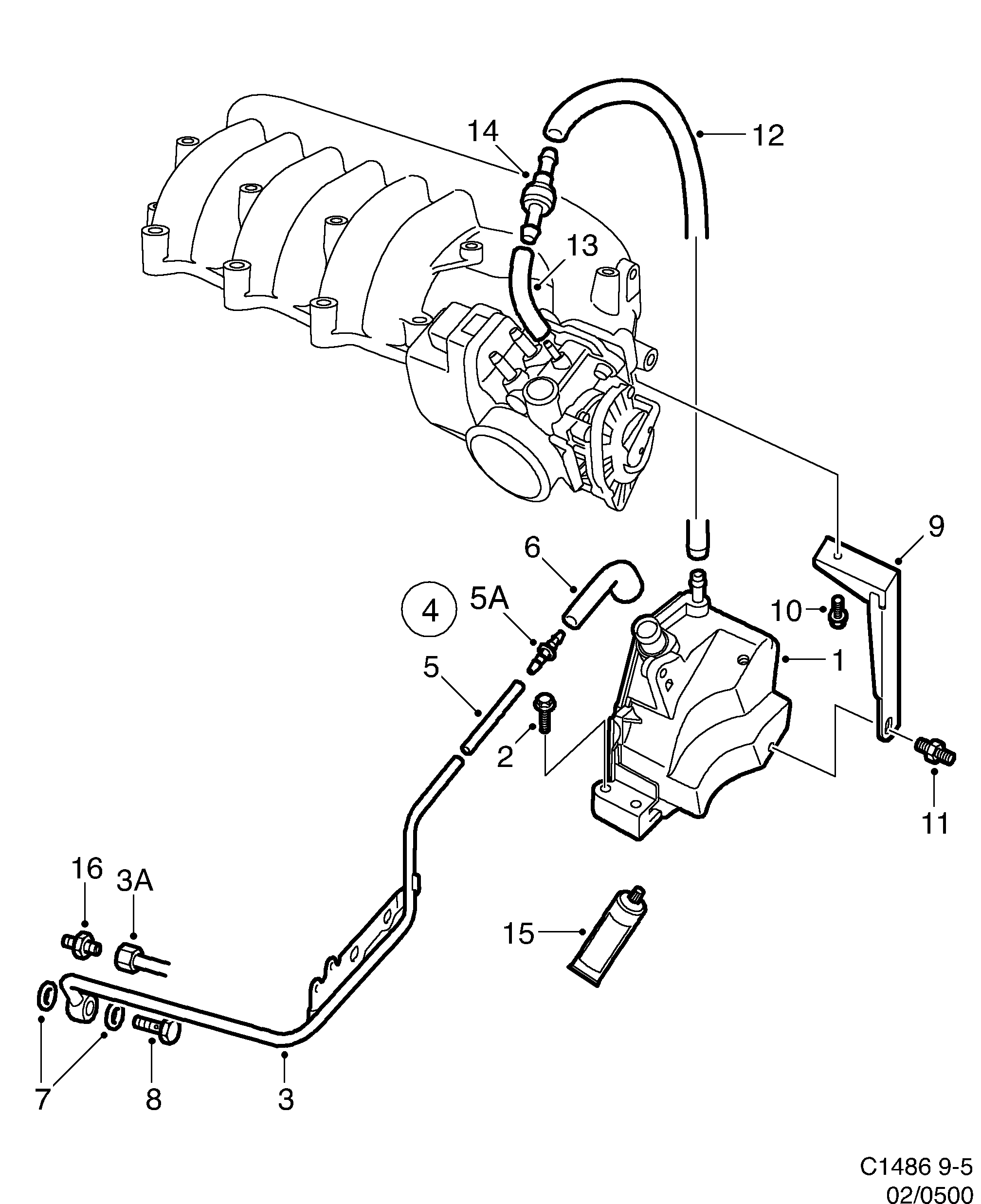
500: Moteur - Système de graissage - Ventilation de carter supérieur
(1998 - 2003 | B308E) | Pour 9-5 (9600) (2000)

| Pos. | Réf. | Qté | |
|---|---|---|---|
| 1 | 9187105 90490560 Soupape | 1 | |
| 2 | 4770020 11093953 Vis | 4 | |
| 3 | 9187154 Flexible -2000 | 1 | |
| 3A | 9189051 Flexible 2000- | 1 | |
| 4 | 9187121 90490562 Flexible | 1 | |
| 5 | 9187139 Tuyau N'est pas une pièce de rechange distincte. | 1 | |
| 5A | 9187147 Raccord N'est pas une pièce de rechange distincte. | 1 | |
| 6 | 4527222 Flexible | 1 | |
| 7 | 4621413 Bague étanchéité | 2 | |
| 8 | 4621397 90500651 Vis creuse | 1 | |
| 9 | 9187113 90490561 Fixation | 1 | |
| 10 | 4503405 11093881 Vis | 1 | |
| 11 | 90325554 Vis (47 70 723) | 1 | |
| 12 | 9182874 9136243 Flexible | 1 | |
| 13 | 90324140 Flexible (5340336) | 1 | |
| 14 | 7521313 9189564 Soupape 1998-2000 | 1 | |
| 15 | 4770202 93165267 Instajoint | 1 | |
| 16 | 4774022 11099072 Raccord 2000- | 1 |