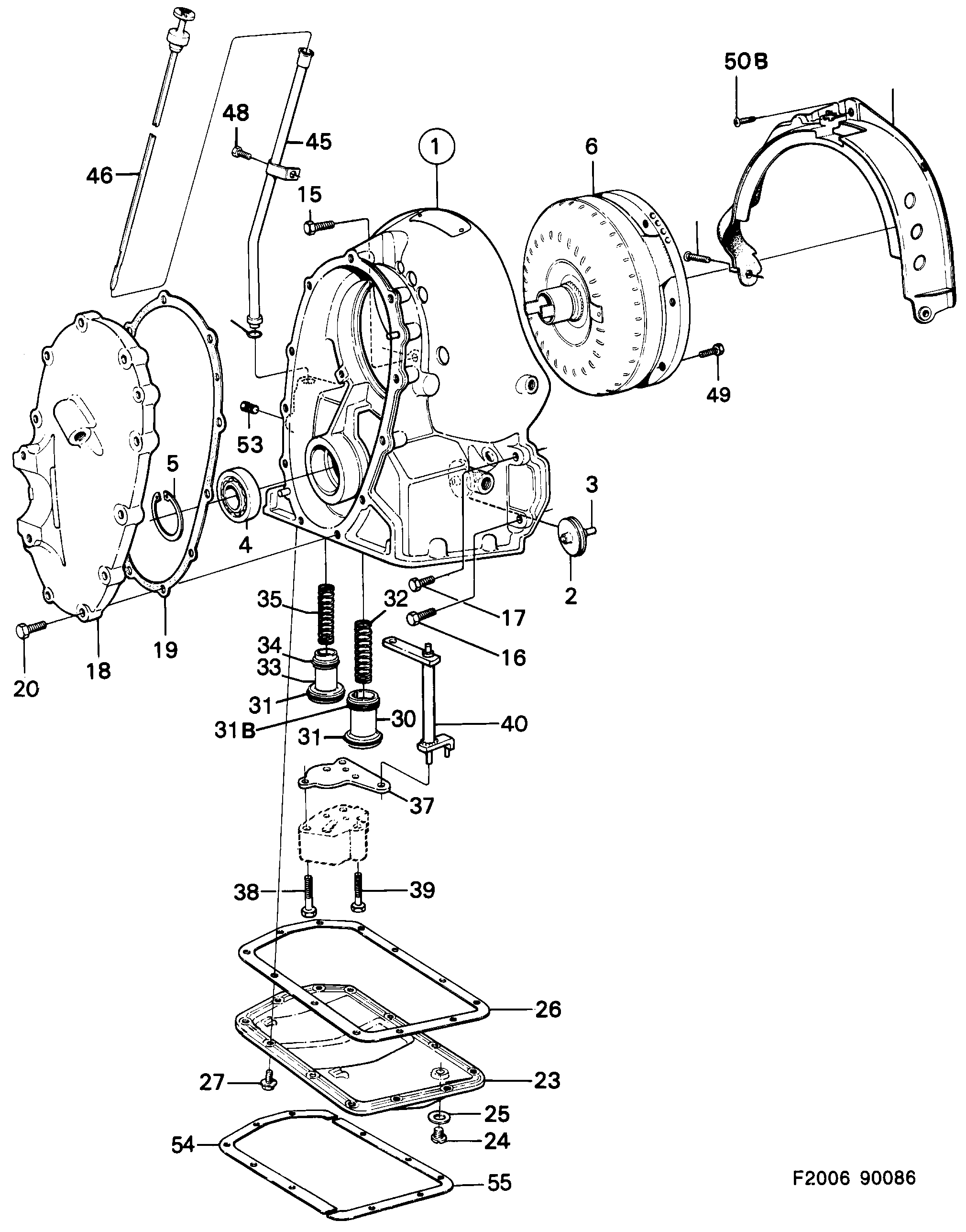
580: Силовая передача - Коробка передач, автоматическая - Корпус преобразователя момента - Преобразователь момента
(1986 - 1989 | A) | Для 900 (1989)

| Поз. | Номер | Кол-во | |||
|---|---|---|---|---|---|
| 1 | 9369976 Корпус преобразователя момента | 1 | |||
| 2 | 8708778 Отводной ролик | 1 | |||
| 3 | 8705428 Вал | 1 | |||
| 4 | 9335670 Шарикоподшипник | 1 | |||
| 5 | 9335688 Стопорное кольцо | 1 | |||
| 6 | 9362898 Преобразователь момента | 1 | |||
| 7 | 9362666 Колпак | 1 | |||
| 15 | 8082968 55562873 Винт | 5 | |||
| 16 | 8082992 Винт | 2 | |||
| 17 | 8082984 Винт | 3 | |||
| 18 | 7546278 Крышка | 1 | |||
| 19 | 9335407 Уплотнение | 1 | |||
| 20 | 8083933 Винт | 11 | |||
| 23 | 7547193 Крышка GA 33207,43407,53307 | 1 | |||
| 23 | 4029468 Маслоотстойник | 1 | |||
| 24 | 8708380 Пробка | 1 | |||
| 25 | 4118527 Шайба 1989-1989 | 1 | |||
| 26 | 9335423 Уплотнение GA 33207,43407,53307 | 1 | |||
| 26 | 4029443 Уплотнение | 1 | |||
| 27 | 8019903 7985930 Винт GA 33207,43407,53307 | 12 | |||
| 27 | 4029526 Винт | 12 | |||
| 30 | 9369992 Поршень | 1 | |||
| 31 | 9334665 Уплотнение | 2 | |||
| 31B | 7510001 Кольцо | 1 | |||
| 32 | 7542244 Пружина | 1 | |||
| 33 | 9334681 Поршень | 1 | |||
| 34 | 9334699 Уплотнение | 1 | |||
| 35 | 9334707 Пружина | 1 | |||
| 37 | 9346057 Плита | 1 | |||
| 38 | 9339979 Винт | 2 | |||
| 39 | 9339987 Винт | 1 | |||
| 40 | 9334772 Рычаг | 1 | |||
| 45 | 7549819 Заливка масла 1989-1989 | Касается также SE 1988B. | 1 | |||
| 46 | 4028387 Масляный щуп 1989-1989 | Касается также SE 1988B. | 1 | |||
| 47 | 8308371 О-образное кольцо | 1 | |||
| 48 | 8082935 Винт | 1 | |||
| 49 | 7979123 Винт 1989-1989 | 8 | |||
| 50 | 8082943 Винт | 1 | |||
| 50B | 7972466 Винт | 3 | |||
| 53 | 9317165 Пробка | 1 | |||
| 54 | 4029484 Рама | 1 | |||
| 55 | 4029492 Рама 59 | 1 | |||