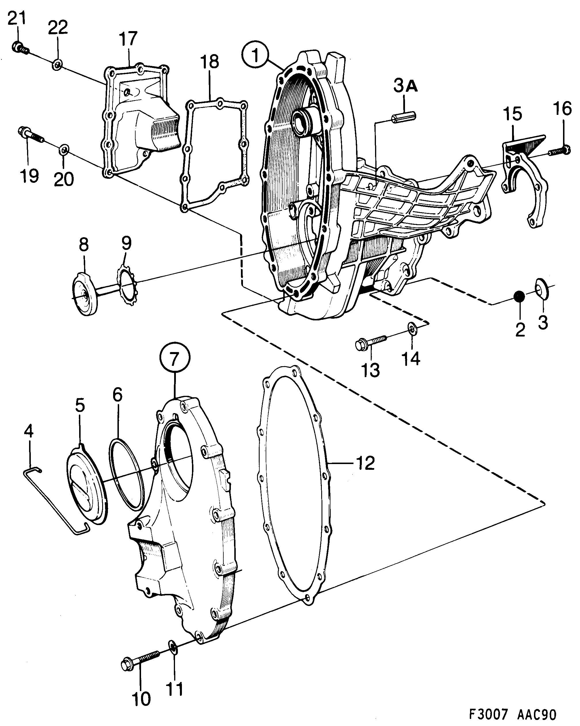
200: Силовая передача - Коробка передач, ручная - Корпус главной передачи
(1990 - 1993 | M) | Для 900 (1992)
Касается также Кабриолет 1994

| Поз. | Номер | Кол-во | |||
|---|---|---|---|---|---|
| 1 | 8728859 Корпус первой передачи 1991-1993 | 1 | |||
| 2 | 8713604 Шарик Не имеется как отдельная запчасть. | 1 | |||
| 3 | 8715351 Тарелка пружины Не имеется как отдельная запчасть. | 1 | |||
| 3A | 8049876 Натяжной штифт 1991-1993 | 1 | |||
| 4 | 8710303 Бюгель | 1 | |||
| 5 | 8710956 Крышка | 1 | |||
| 6 | 8713216 Прокладка | 1 | |||
| 7 | 8721185 Крышка GM 45612,45712,45614 GM 45714 | 1 | |||
| 7 | 8726895 Крышка GM 55704,55804,55706 GM 55806 | 1 | |||
| 8 | 8721201 Маслосборник | 1 | |||
| 9 | 8721235 Стопорное кольцо | 1 | |||
| 10 | 8125213 Винт 1991-1993 | 11 | |||
| 12 | 8725012 8732380 Прокладка -2010 | 1 | |||
| 13 | 8125197 Винт 1991-1993 | 10 | |||
| 15 | 8719494 Подшипниковый щит | 1 | |||
| 16 | 8721334 Винт | 4 | |||
| 17 | 8721821 Крышка | 1 | |||
| 18 | 8725020 8732398 Прокладка -2010 | 1 | |||
| 19 | 8125197 Винт 1991-1993 | 9 | |||
| 21 | 8723405 Винт | 1 | |||
| 22 | 8124133 11066422 Прокладка | 1 | |||
7496003 Комплект прокладок | 1 | ||||