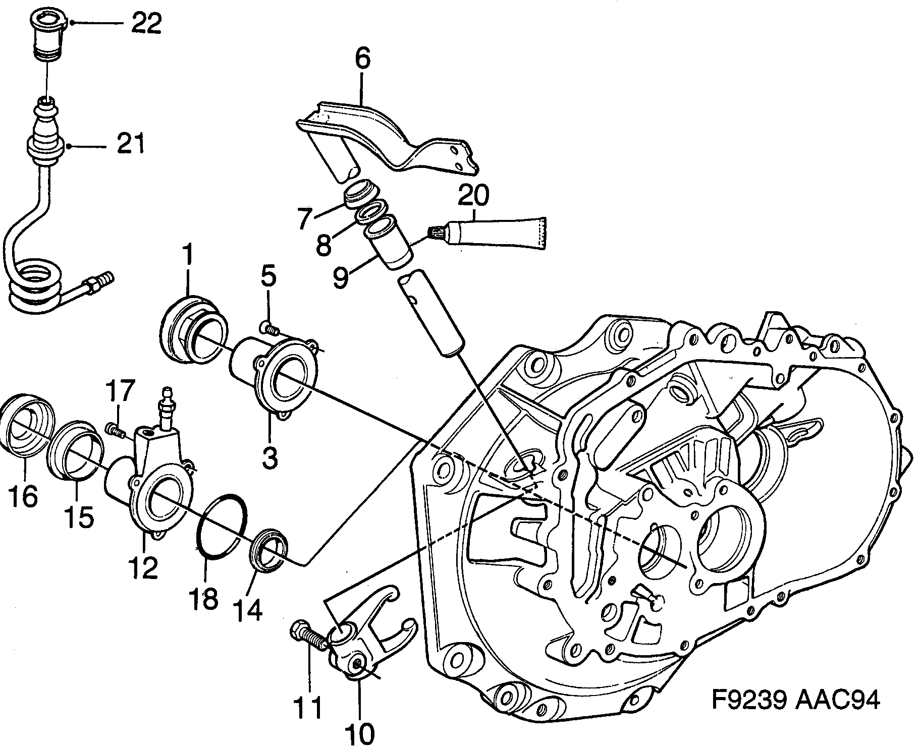
270: Силовая передача - Коробка передач, ручная - Подшипник выключения сцепления - Вилка расцепления
(1994 - 1998 | M) | Для 900 (1997)

| Поз. | Номер | Кол-во | |||
|---|---|---|---|---|---|
| 1 | 8732232 90278884 Подшипник выключения сцепления 1992- | Касается коробок передач с серийным номером, начинающимся с «М». | 1 | |||
| 3 | 8739435 Гильза | 1 | |||
Уплотнение Не имеется как отдельная запчасть. | 1 | ||||
| 5 | 8735243 90486028 Винт | 3 | |||
| 6 | 8738114 Рычаг | 1 | |||
| 7 | 8731739 Защитная чашка | 1 | |||
| 8 | 8732240 Уплотнение | 1 | |||
| 9 | 8732190 90373555 Втулка, вкладыш | 2 | |||
| 10 | 8731317 90278611 Вилка расцепления | 1 | |||
| 11 | 8731432 90250726 Винт | 1 | |||
| 12 | 4926028 Ведомый цилиндр | 1 | |||
| 12 | X | ||||
| 14 | 8734980 Уплотнение | 1 | |||
| 15 | 8738080 Защита от пыли | 1 | |||
| 16 | 8738072 Подшипник выключения сцепления | 1 | |||
| 17 | 8738155 93185027 Винт | 3 | |||
| 18 | 4903787 О-образное кольцо 1993- | 1 | |||
| 20 | 8781718 90167353 Жир, смазка 10 gr | X | |||
8781494 Комплект прокладок | 1 | ||||