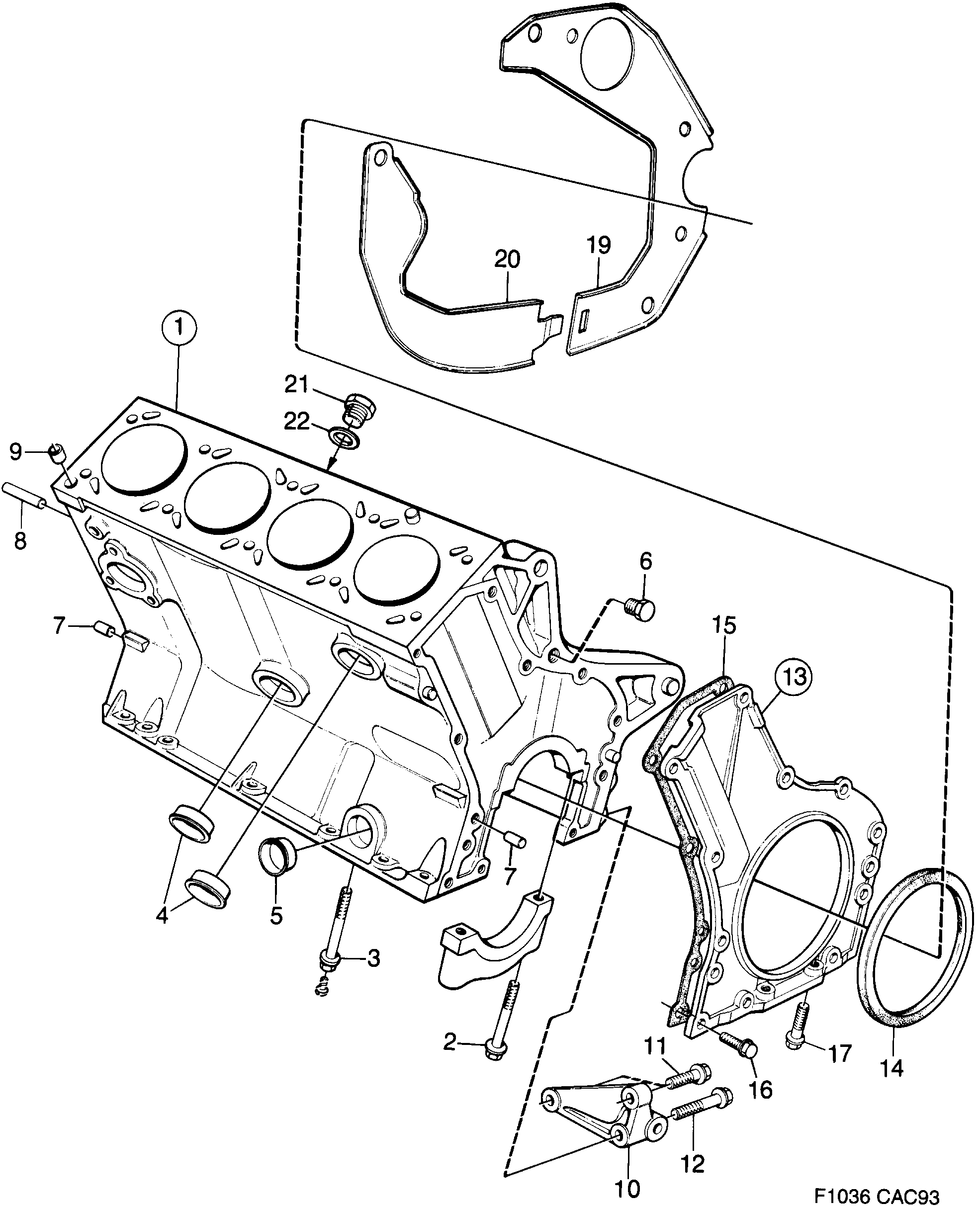
200: Двигатель - Корпус двигателя - Блок цилиндров
(1990 - 1993) | Для 9000 (1990)

| Поз. | Номер | Кол-во | |
|---|---|---|---|
| 1 | 7516859 Блок цилиндров | 1 | |
| 2 | 8352502 9128687 Винт | 6 | |
| 3 | 9308537 Винт | 4 | |
| 4 | 9116757 32000339 Уплотнительная шайба | 2 | |
| 5 | 7588320 Уплотнительная шайба | 1 | |
| 6 | 8348047 Пробка | 1 | |
| 7 | 8366007 Направляющая | 4 | |
| 8 | 8034761 Штифт | 1 | |
| 9 | 8346470 Направляющая | 4 | |
| 10 | 9357203 Консоль | 1 | |
| 11 | 8125205 Винт | 2 | |
| 12 | 8125262 Винт | 1 | |
| 13 | 7516248 Плита | 1 | |
| 14 | 9350158 55557240 Уплотнение 1990-1991 | 1 | |
| 15 | 7563679 Прокладка -1992 | 1 | |
| 16 | 8125163 Винт | 9 | |
| 17 | 8125189 Винт | 2 | |
| 19 | 9388653 Защита от брызг 1990-1990 | 1 | |
| 19 | 9389990 Защита от брызг | 1 | |
| 20 | 9388661 Защита от брызг | 1 | |
| 21 | 8123721 7563042 Пробка I | 1 | |
| 22 | 8124141 92150435 Прокладка I | 1 |