1980: Двигатель - Система охлаждения - Насос охлаждающей жидкости - 4-цилиндровый
(1994 - 1998 | 4-CYL) | Для 9000 (1997)

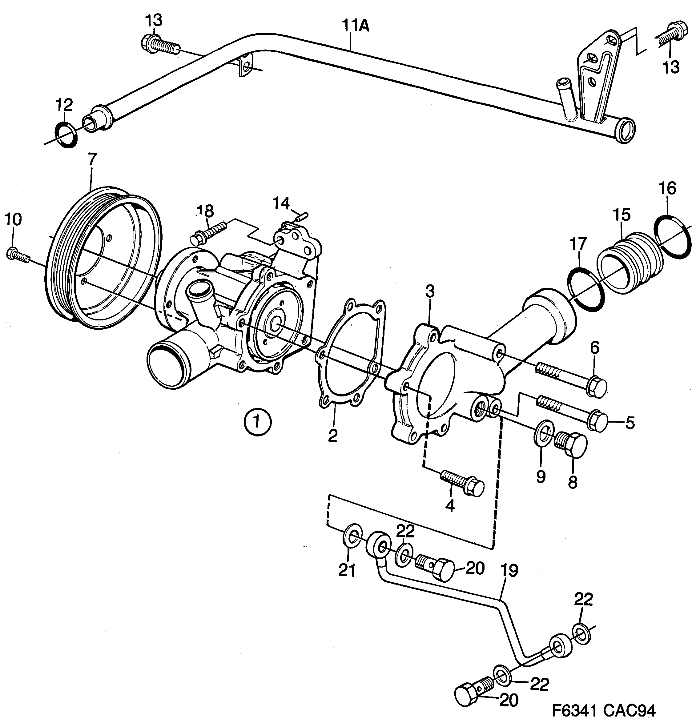
| Поз. | Номер | Кол-во | |
|---|---|---|---|
| 1 | 9321688 Насос охлаждающей жидкости Имеется также как заменяемый узел. | 1 | |
| 2 | 9113325 Прокладка | 1 | |
| 3 | 9114265 Консоль | 1 | |
| 4 | 7970288 Винт 1996-1998 | 4 | |
| 5 | 7975238 30509216 Винт 1996-1998 | 1 | |
| 6 | 7985062 Винт 1996-1998 | 1 | |
| 7 | 7565104 Шкив | 1 | |
| 8 | 8123721 7563042 Пробка | 1 | |
| 9 | 7522709 Прокладка | 1 | |
| 10 | 8125015 7985930 Винт 1996-1998 | 4 | |
| 11A | 9149766 30551951 Труба | 1 | |
| 12 | 30551913 О-образное кольцо (9146598) | 1 | |
| 13 | 7971294 Винт | 3 | |
| 15 | 9137514 Труба | 1 | |
| 16 | 9146606 55562943 О-образное кольцо | 1 | |
| 17 | 9146614 30551915 О-образное кольцо | 1 | |
| 18 | 7978216 11900367 Шестигранный винт 1996-1998 | 3 | |
| 19 | 9146184 Труба TURBO | T25 | 1 | |
| 19 | 9145897 Труба TURBO | TD04 | 1 | |
| 20 | 9136524 90490324 Банджо-винт TURBO | 2 | |
| 21 | 8326712 4161162 Уплотнение TURBO | 1 | |
| 22 | 8124133 11066422 Прокладка TURBO | 3 |