1710: Кузов, внутри - Прочее внутреннее оборудование - Заднее сидение, неподвижное - Спинка сидения
(1994 - 1997 | 4D) | Для 9000 (1997)
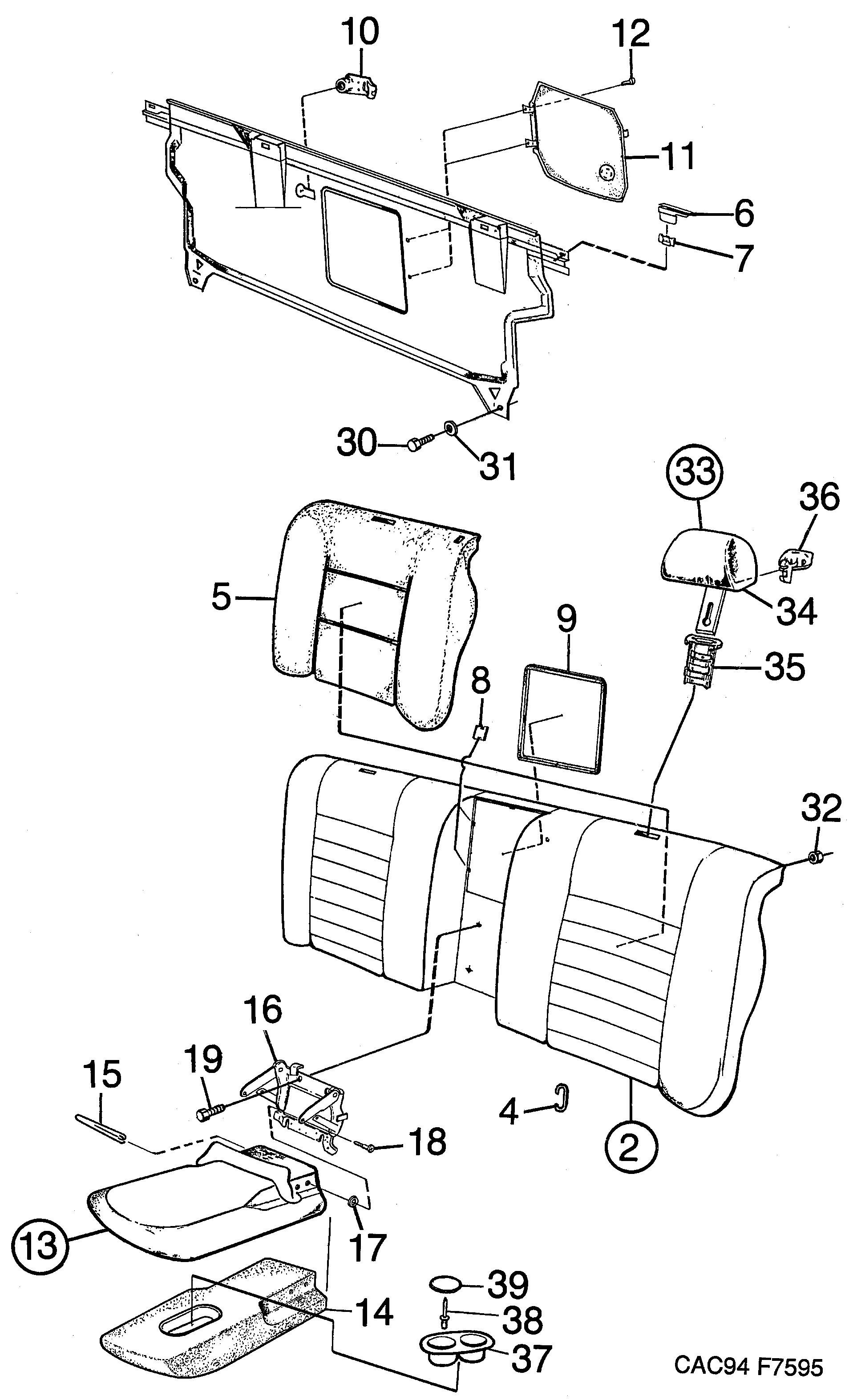
Шасси R1025685--; кроме автомобилей с кодом обшивки K64, J93, K93

| Поз. | Номер | Кол-во | |
|---|---|---|---|
| 2 | 4651972 Подушка спинки 1996-1997 | Для автомобилей с текстильной обивкой Спинка сидения в сборе не имеется в качестве запчасти. Для получения комплектной спинки сидения закажите следующие отдельные запчасти: спинка сидения, чехлы и монтажный набор. | 1 | |
| 2 | 4651964 Подушка спинки 1996-1997 | Для автомобилей с обивкой ''CONTUR'' Спинка сидения в сборе не имеется в качестве запчасти. Для получения комплектной спинки сидения закажите следующие отдельные запчасти: спинка сидения, чехлы и монтажный набор. | 1 | |
| 2 | 4650487 Подушка спинки 1996-1997 | Для автомобилей с обивкой ''SPORTS DESIGN'' Спинка сидения в сборе не имеется в качестве запчасти. Для получения комплектной спинки сидения закажите следующие отдельные запчасти: спинка сидения, чехлы и монтажный набор. | 1 | |
Плита спинки Не имеется как отдельная запчасть. | 1 | ||
| 3 | 9572835 Пластмассовая отделка | 1 | |
| 4 | 9450685 Зажим | X | |
| 5 | 4495487 Пенопластовая подушка Для автомобилей с текстильной обивкой | LH | 1 | |
| 5 | 4495479 Пенопластовая подушка Для автомобилей с текстильной обивкой | RH | 1 | |
| 5 | 4495560 Пенопластовая подушка Для автомобилей с обивкой ''CONTUR'' | LH | 1 | |
| 5 | 4495552 Пенопластовая подушка Для автомобилей с обивкой ''CONTUR'' | RH | 1 | |
| 5 | 4650503 Пенопластовая подушка 1996-1997 | Для автомобилей с обивкой ''SPORTS DESIGN'' | LH | 1 | |
| 5 | 4650511 Пенопластовая подушка 1996-1997 | Для автомобилей с обивкой ''SPORTS DESIGN'' | RH | 1 | |
| 6 | 9573817 Крепление обшивки LH | 1 | |
| 6 | 9573809 Крепление обшивки RH | 1 | |
| 7 | 7399843 Зажим | 2 | |
| 8 | 9771288 Зажим | 2 | |
| 9 | 9795196 Кайма, планка | 1 | |
| 10 | 9675059 Замок | 1 | |
| 11 | 4037537 Люк, крышка | 1 | |
| 12 | 7970577 Винт | 2 | |
| 13 | 4650701 Подлокотник 1996-1997 | Без обивки | 1 | |
| 14 | 4650719 Подушка 1996-1997 | 1 | |
| 15 | 9445909 Проволочный бугель | 1 | |
| 16 | 9593948 Консоль | 1 | |
| 17 | 8457541 Шайба | 4 | |
| 18 | 4532529 Винтовой упор 1994- | 4 | |
| 19 | 7971294 Винт | 4 | |
| 30 | 7976897 11900016 Винт | 2 | |
| 31 | 7311772 Шайба | 2 | |
| 32 | 7967953 11900429 Гайка | 2 | |
| 33 | 4048948 Подголовник Без обивки | 2 | |
| 33 | 4315412 30546820 Подголовник Для автомобилей с обивкой ''SPORTS DESIGN'' Без обивки | 2 | |
| 34 | 4036133 Подголовник | 1 | |
| 35 | 4031563 Гильза | 1 | |
| 36 | 4136610 Крючок | 1 | |
| 37 | 4716304 Держатель банок 1996-1997 | Светло-бежевый | 1 | |
| 37 | 4716296 Держатель банок 1996-1997 | Светло-серый | 1 | |
| 37 | 4716312 Держатель банок 1996-1997 | Черный | 1 | |
| 38 | 4716346 Заклепка 1996-1997 | 2 | |
| 39 | 4716320 Плита 1996-1997 | 2 | |
4475547 Монтажный комплект Для автомобилей с обивкой ''SPORTS DESIGN'' | X |