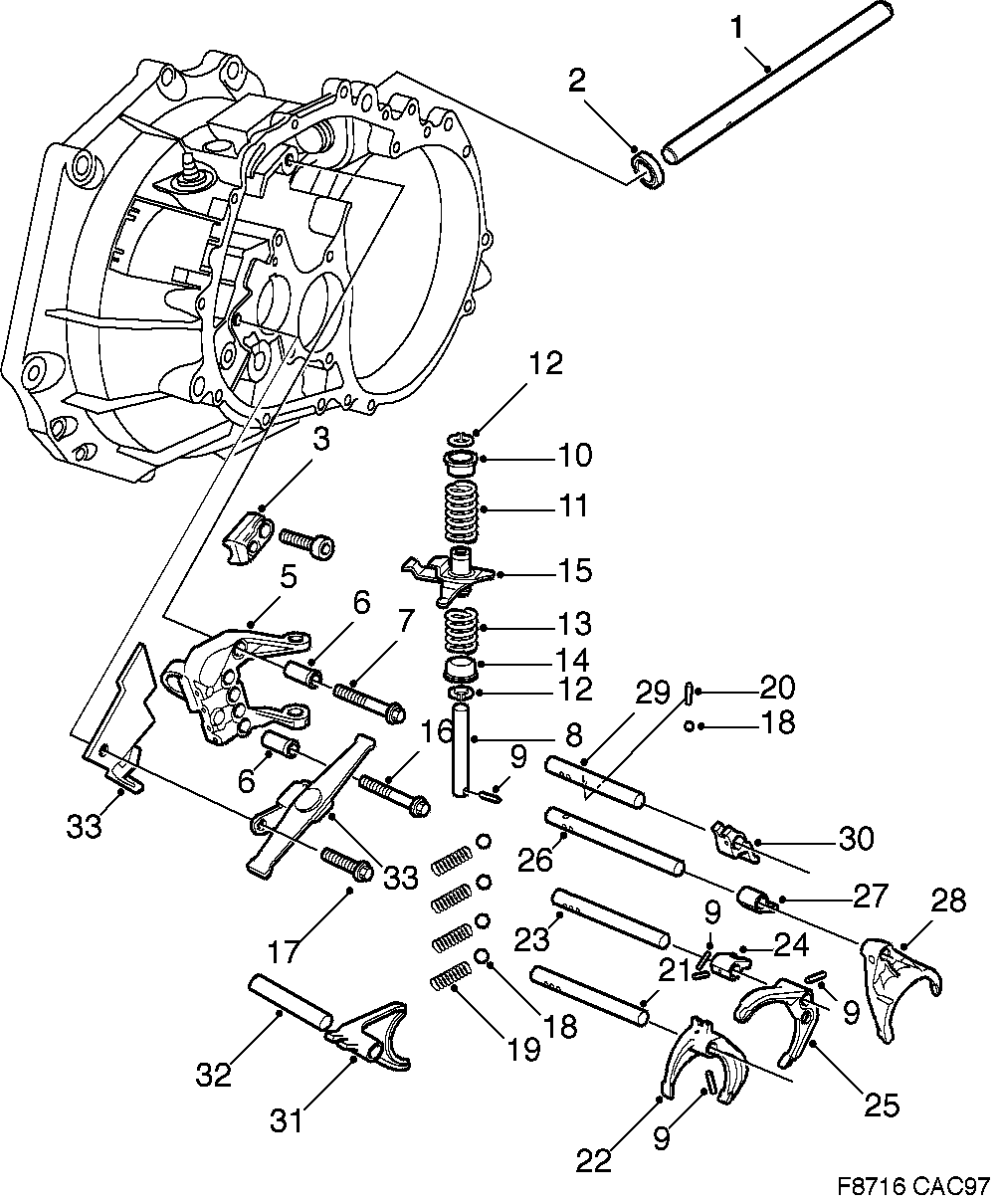
250: Силовая передача - Коробка передач, ручная - Вилка переключения передач - Шток вилки переключения передач
(1998 - 2010 | M) | Для 9-5 (9600) (2000)

| Поз. | Номер | Кол-во | |||
|---|---|---|---|---|---|
| 1 | 8739781 Шток вилки переключения передач 1998-2004 | 1 | |||
| 2 | |||||
| 3 | 8735276 55557112 Поводок 1998-2005 | 1 | |||
| 4 | 8059792 92151830 Винт 1998-2004 | 1 | |||
| 5 | 8734808 55557115 Стойка подшипника 1998-2001 | 1 | |||
| 6 | 8719650 30516581 Направляющая гильза 1998-2005 | 2 | |||
| 7 | 7972714 55561609 Фланцевый болт 1998-2005 | 1 | |||
| 8 | 8746216 90540917 Коренная шейка 1998-2005 | 1 | |||
| 9 | 4940839 12755021 Штифт 1999-2005 | 7 | |||
| 10 | 8721565 90486076 Направляющая | 1 | |||
| 11 | 8721573 55354962 Пружина | 1 | |||
| 12 | 8726754 Кольцо шарикоподшипника 1998-2005 | 2 | |||
| 13 | 8721615 55354961 Пружина | 1 | |||
| 14 | 8721623 90486137 Направляющая пружины | 1 | |||
| 15 | 8741381 55555654 Вилка переключения передач | 1 | |||
| 17 | 12755031 55561610 Винт 1998-2005 | 1 | |||
| 18 | 8717027 90486180 Шарик 1998-2005 | 7 | |||
| 19 | 8723397 90486181 Пружина 1998-2005 | 4 | |||
| 20 | 8719684 90486182 Штифт 1998-2005 | 2 | |||
| 21 | 8741043 93177640 Шток вилки переключения передач 1998-2005 | 1/2 | 1 | |||
| 22 | 8734741 90486207 Вилка переключения передач 1998-2005 | 1/2 | 1 | |||
| 23 | 8731077 30546055 Шток вилки переключения передач 1998-2005 | 3/4 | 1 | |||
| 24 | 8740649 90512193 Поводок 1998-2005 | 3/4 | 1 | |||
| 25 | 8749749 12755213 Вилка переключения передач 2000-2005 | 3/4 | 1 | |||
| 26 | 8740714 93177642 Шток вилки переключения передач 1998-2005 | 5 | 1 | |||
| 27 | 8740656 90512195 Поводок 1998-2005 | 5 | 1 | |||
| 28 | 8746638 90544044 Вилка переключения передач 1998-2005 | 5 | 1 | |||
| 29 | 8735656 93177643 Шток вилки переключения передач 1998-2005 | R | 1 | |||
| 30 | 8746190 90540922 Поводок 1998-2005 | R | 1 | |||
| 31 | 8735599 90511047 Вилка переключения передач 1998-2005 | R | 1 | |||
| 32 | 8730111 30546049 Шток вилки переключения передач 1998-2005 | R | 1 | |||
| 33 | 8745630 12791531 Рычаг 1998-2005 | R | 1 | |||