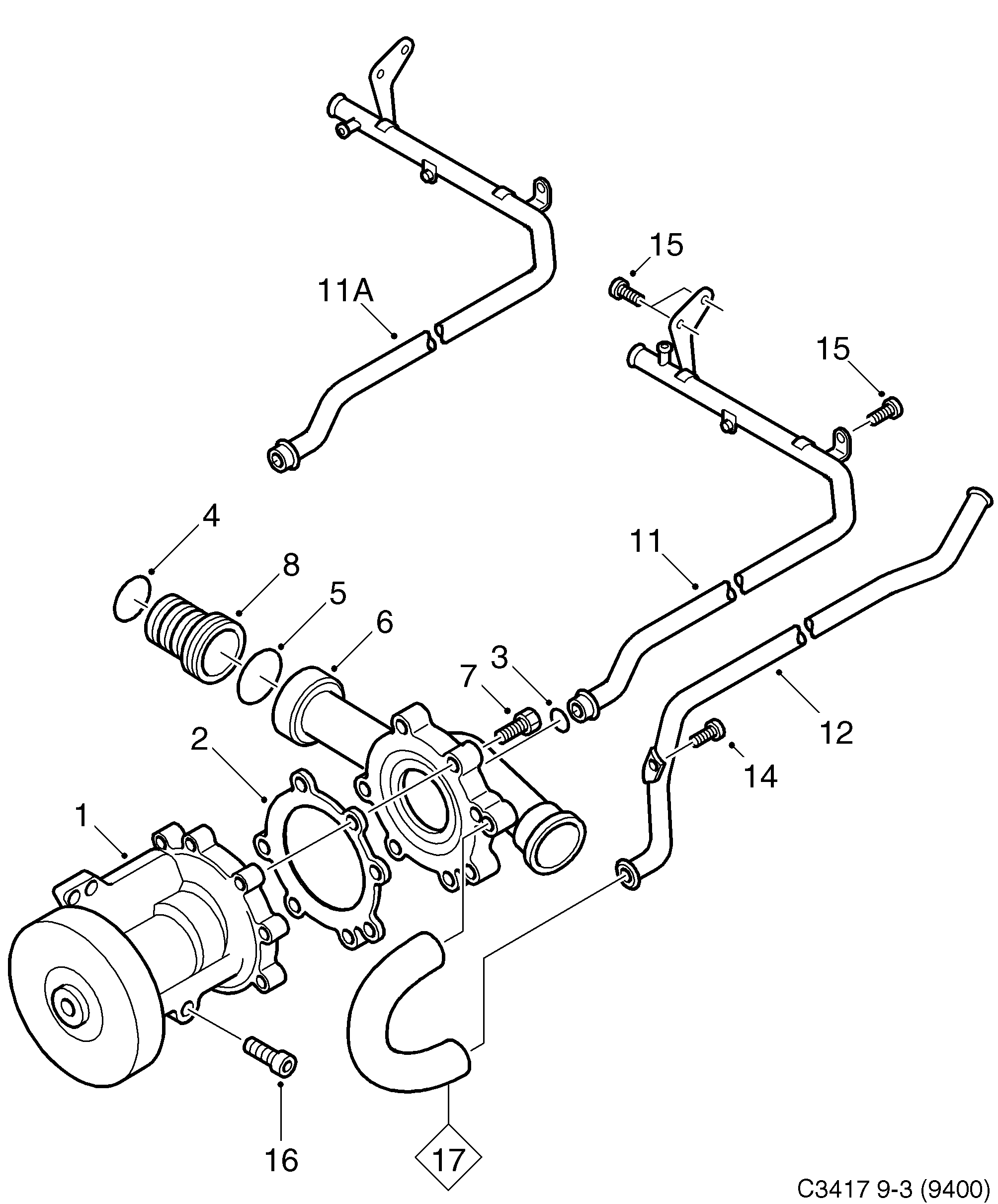
1330: Двигатель - Система охлаждения - Насос охлаждающей жидкости
(1998 - 2003 | B205E, B205L, B205R, B235E, B235R) | Для 9-3 (9400) (2002)

| Поз. | Номер | Кол-во | |||
|---|---|---|---|---|---|
| 1 | 8822710 93166829 Насос охлаждающей жидкости 1999-2002 | B205, B235 | Необходимо учитывать, что комплект для замены 93166829 не включает соединение с насосом и соответствующие прокладки/крепления. Это должно заказываться отдельно. | 1 | |||
| 2 | 9144767 Прокладка | 1 | |||
| 3 | 30551913 О-образное кольцо (9146598) | 1 | |||
| 4 | 9146606 55562943 О-образное кольцо | 1 | |||
| 5 | 9146606 55562943 О-образное кольцо 1999-2002 | B205, B235 | 1 | |||
| 6 | 9173741 Подсоединение насоса 1999-2002 | B205, B235 | 1 | |||
| 7 | 8059586 92151823 Винт | 7 | |||
| 7 | 92151823 Винт | 7 | |||
| 8 | 9177031 55558804 Труба 2000-2002 | B205L, B205R, B205E | 1 | |||
| 8 | 9177031 55558804 Труба 1999-2002 | B235R | 1 | |||
| 11 | 9146549 30551912 Труба 1998-2002 | B204E, B204I, B204L, B204R, B234I, B205L, B205R | 1 | |||
| 11A | 9182544 55559406 Труба 1999-2002 | B205E, B235R | 1 | |||
| 12 | 9146523 55559405 Труба | 1 | |||
| 14 | 7978109 11900354 Винт | 1 | |||
| 15 | 7971294 Винт 1998-2002 | B204E, B204I, B204L, B204R, B234I, B205L, B205R | 3 | |||
| 15 | 7972466 Винт 1999-2002 | B235R | 3 | |||
| 16 | 7978216 11900367 Шестигранный винт | 3 | |||
| 17 | 1 | ||||