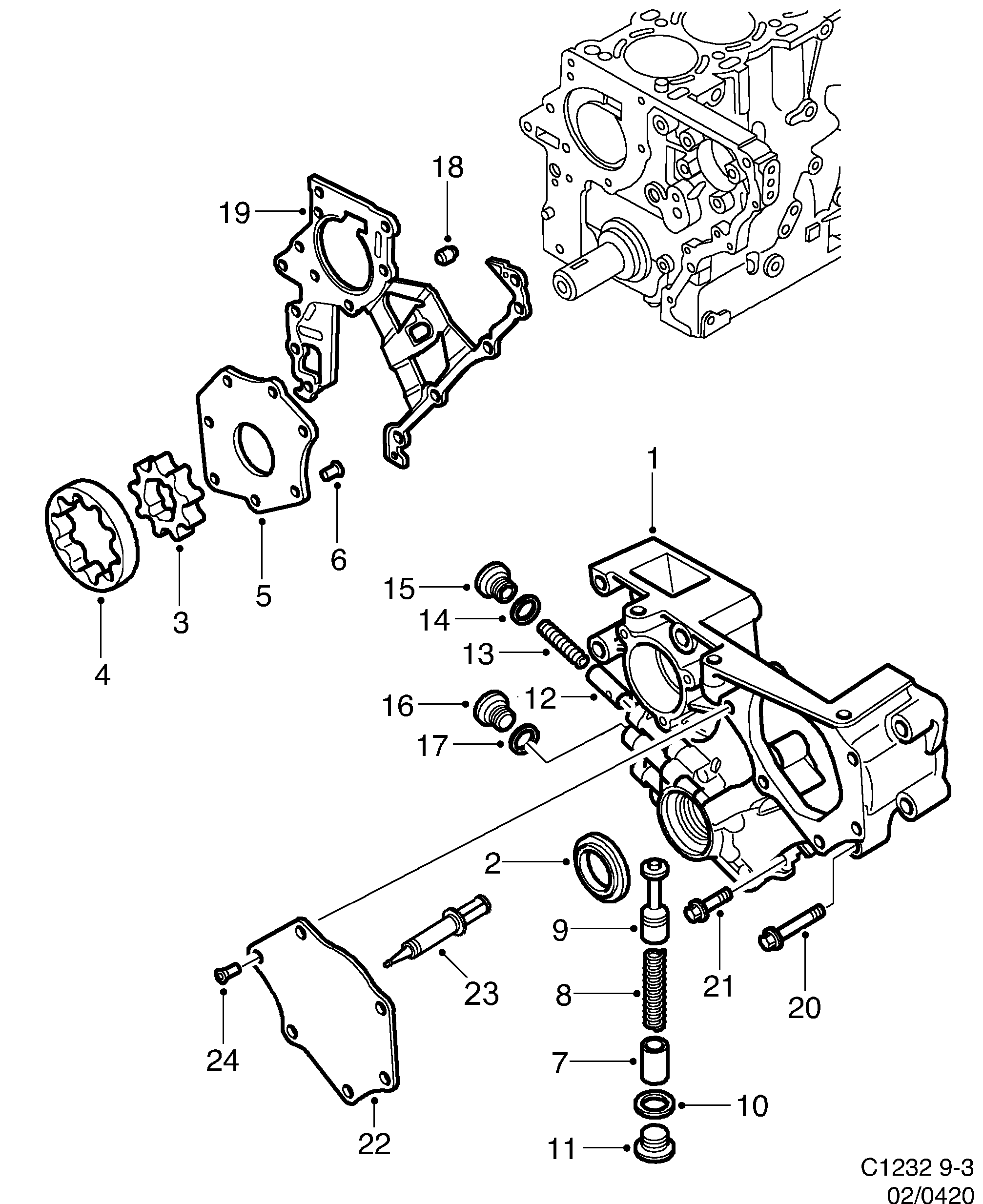
420: Двигатель - Система смазки - Масляный насос
(1998 - 2002 | D223L) | Для 9-3 (9400) (2002)

| Поз. | Номер | Кол-во | |
|---|---|---|---|
| 1 | 9543448 24426999 Колпак 2001- | 1 | |
| 2 | 9543455 90500805 Уплотнение (47 72 562) | 1 | |
| 3 | 9543505 9228266 Шестерня насоса 2001- | 1 | |
| 4 | 9228265 Шестерня насоса 2001- | (95 43 471) | 1 | |
| 5 | 9543513 9129049 Корпус масляного насоса (47 72 596) | 1 | |
| 6 | 9544107 11093893 Винт 2001- | 7 | |
| 7 | 9543547 90502640 Поршень (47 72 620) | 1 | |
| 8 | 9543554 90502641 Пружина (47 72 638) | 1 | |
| 9 | 9543539 90502639 Поршень (47 72 612) | 1 | |
| 10 | 9148404 11093042 Уплотнение (47 72 653) | 1 | |
| 11 | 9543562 11097551 Пробка 47 72 646) | 1 | |
| 12 | 9543570 90502642 Поршень (47 72 661) | 1 | |
| 13 | 9543588 90502643 Пружина (47 72 679) | 1 | |
| 14 | 9544628 11016282 Уплотнительное кольцо (43 45 716) | 1 | |
| 15 | 4772687 90528616 Пробка (47 72 687) | 1 | |
| 16 | 4348124 11097541 Пробка (47 72 695) | 1 | |
| 17 | 4345377 11017111 Прокладка (47 72 703) | 1 | |
| 18 | 9542853 90281475 Натяжной штифт (47 72 299) | 1 | |
| 19 | 4773727 9202219 Прокладка 1999-2002 | 1 | |
| 20 | 9542846 11093792 Винт 2001- | 11 | |
| 21 | 4770038 11093971 Винт | 2 | |
| 22 | 9544099 90530170 Крышка (47 73 602) | 1 | |
| 23 | 93160951 93165267 Прокладка (47 73 594) | 1 | |
| 24 | 9544107 11093893 Винт 2001- | 6 |