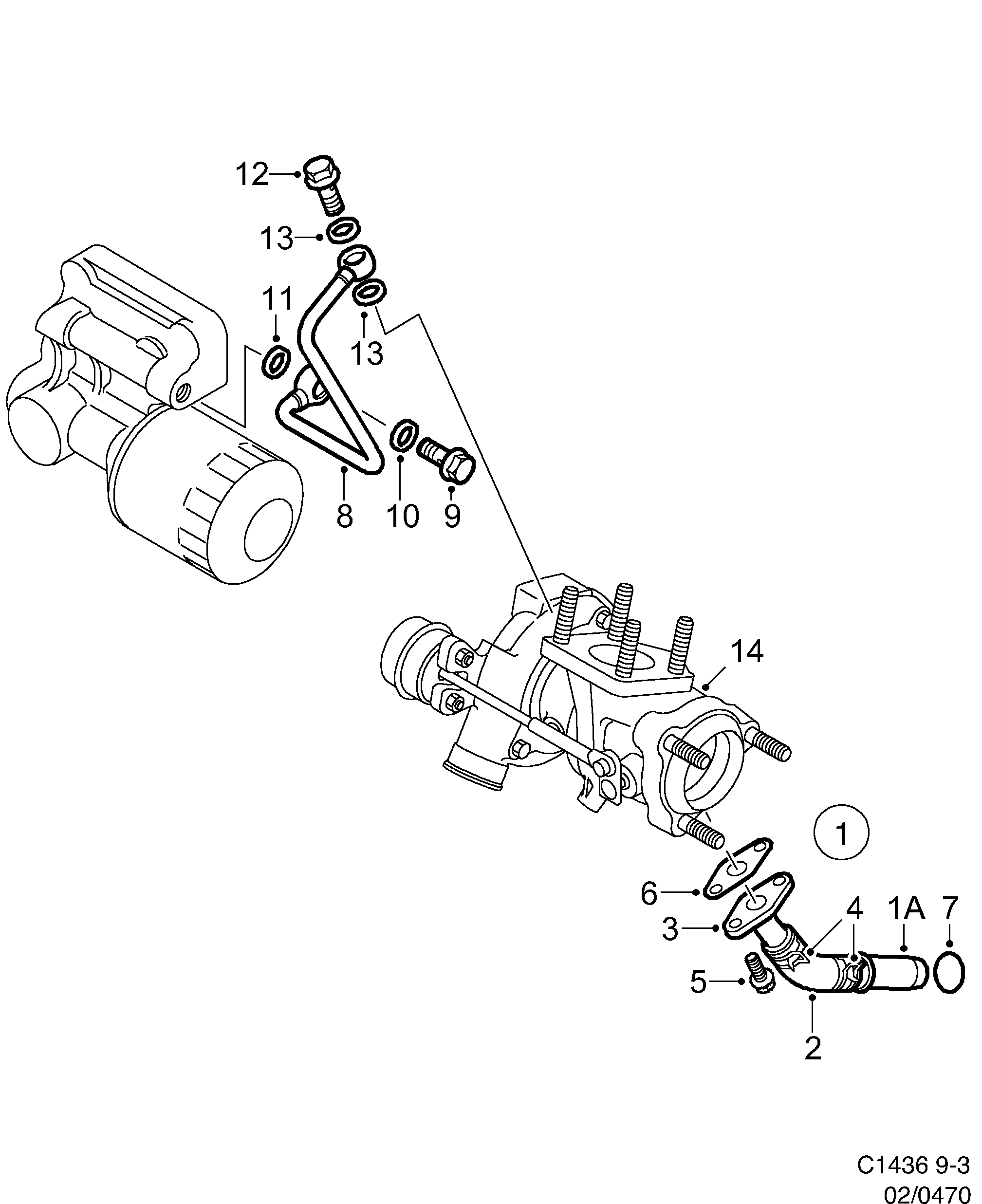
470: Двигатель - Система смазки - Маслопровод
(1999 - 2003 | B205E, B205L, B205R, B235E, B235R) | Для 9-3 (9400) (2002)

| Поз. | Номер | Кол-во | |||
|---|---|---|---|---|---|
| 1A | 9180522 30572378 Труба | 1 | |||
| 2 | 9188657 Шланг | 1 | |||
| 3 | 9180514 Труба 2002-2003 | B205L, B205E | 1 | |||
| 3 | 9174939 Труба 2002-2002 | B205R, B235R | 1 | |||
| 4 | 4576591 Зажим шланга | 2 | |||
| 1 | 9188178 Труба 2002-2003 | B205E, B205L | 1 | |||
| 1 | 9188335 Труба 2002-2002 | B205R, B235R | 1 | |||
| 5 | 7985930 Винт -2002 | 2 | |||
| 5 | 4348710 11098741 Винт 2002- | 2 | |||
| 6 | 9107582 55563093 Прокладка | 1 | |||
| 7 | 7502263 О-образное кольцо | 1 | |||
| 8 | 9172149 55559432 Труба 2000-2003 | B205L, B205E | 1 | |||
| 8 | 9179458 55559429 Труба 1999-2002 | B205R, B235R | 1 | |||
| 9 | 9143967 90490325 Банджо-винт | 1 | |||
| 10 | 8124141 92150435 Прокладка | 1 | |||
| 11 | 8326712 4161162 Уплотнение | 1 | |||
| 12 | 9136524 90490324 Банджо-винт | 1 | |||
| 13 | 8124133 11066422 Прокладка | 2 | |||
| 14 | |||||