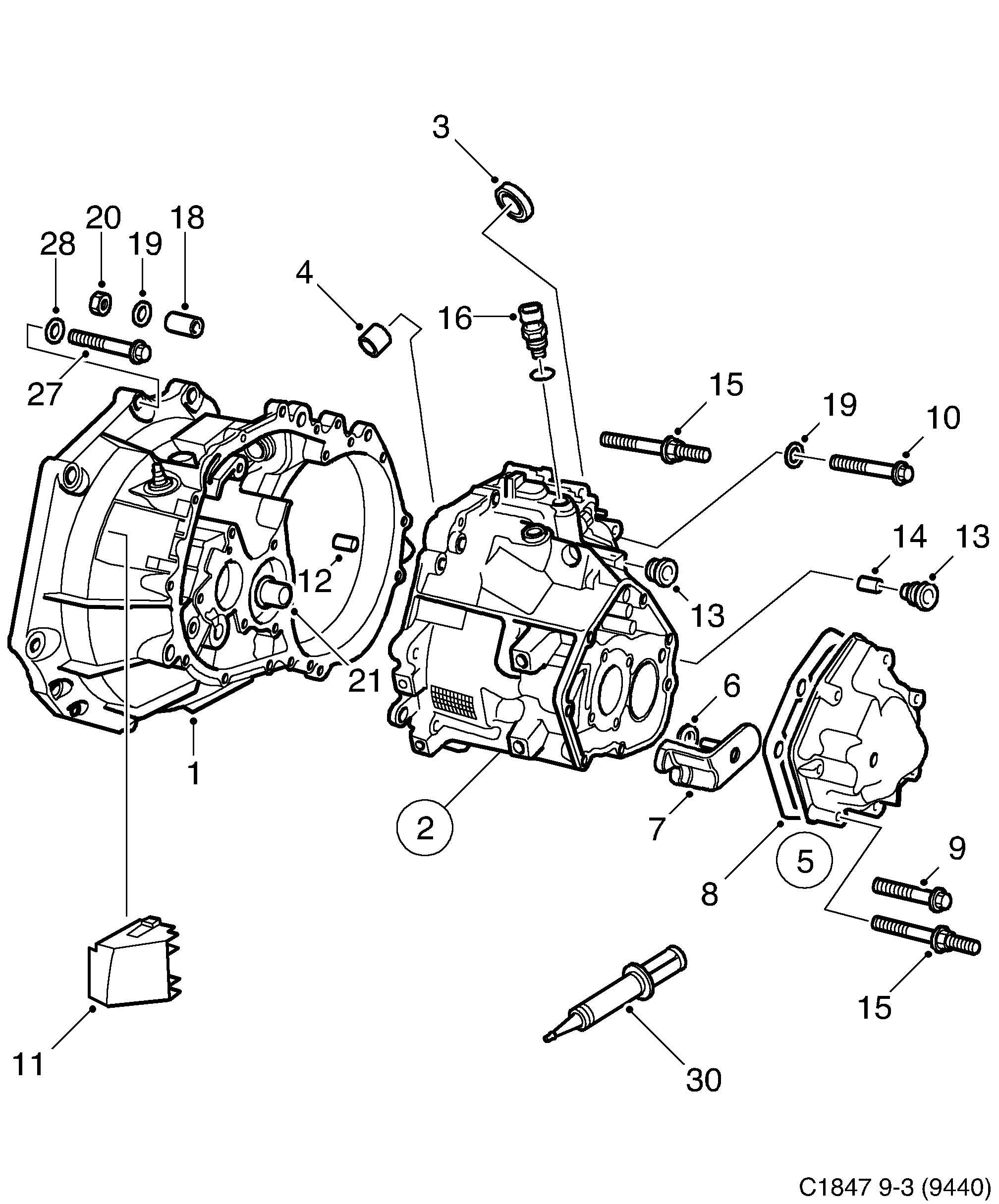
2000: Силовая передача - Коробка передач, ручная - Корпус коробки передач - 5-ступенчатая
(2003 - 2011 | M) | Для 9-3 (9440) (2007)

| Поз. | Номер | Кол-во | |
|---|---|---|---|
| 1 | 12788235 Картер сцепления B207 | FM 55101, FM 57102 | 1 | |
| 2 | 12791514 Корпус коробки передач | 1 | |
| 2 | 90490886 Корпус коробки передач Не имеется как отдельная запчасть. | 1 | |
| 3 | 90490852 Игольчатый подшипник | 4 | |
| 4 | 12755120 Гильза | 4 | |
| 5 | 90490782 Крышка | 1 | |
| 6 | 90486024 Шайба | 1 | |
| 7 | 30546087 Маслосборник | 1 | |
| 8 | 90486235 Прокладка | 1 | |
| 9 | 55561609 Винт 2007-2011 | 6 | |
| 10 | 55561609 Винт 2007-2011 | 14 | |
| 10 | 55354192 92152408 Фланцевый болт | 3 | |
| 11 | 21018743 Крышка | 1 | |
| 12 | 90512565 Спеченная деталь | 1 | |
| 13 | 90541314 55568847 Пробка -2007 | 2 | |
| 13 | 55561146 55568847 Пробка 2007-2007 | 2 | |
| 14 | 3449250 Магнит | 1 | |
| 15 | 55561710 Резьбовая шпилька 1985- | 3 | |
| 16 | 24459626 Контакт сигналов заднего хода 2003-2008 | 1 | |
| 18 | 12755009 Направляющая гильза | 2 | |
| 19 | 55561653 Шайба 2007-2007 | 2 | |
| 20 | 11040197 11900425 Гайка | 1 | |
| 21 | 90121130 Гильза 2006-2011 | B207 | 1 | |
| 27 | 92150045 Винт B207 | Двигатель, мотор Коробка передач | M12X55 | 7 | |
| 27 | 92150043 Винт B207 | Двигатель, мотор Коробка передач | M12X45 | 2 | |
| 30 | 90297970 Уплотнение фланца 50 ML | 1 |