290: Двигатель - Корпус двигателя - Силовая передача
(1990 - 1993) | Для 9000 (1990)

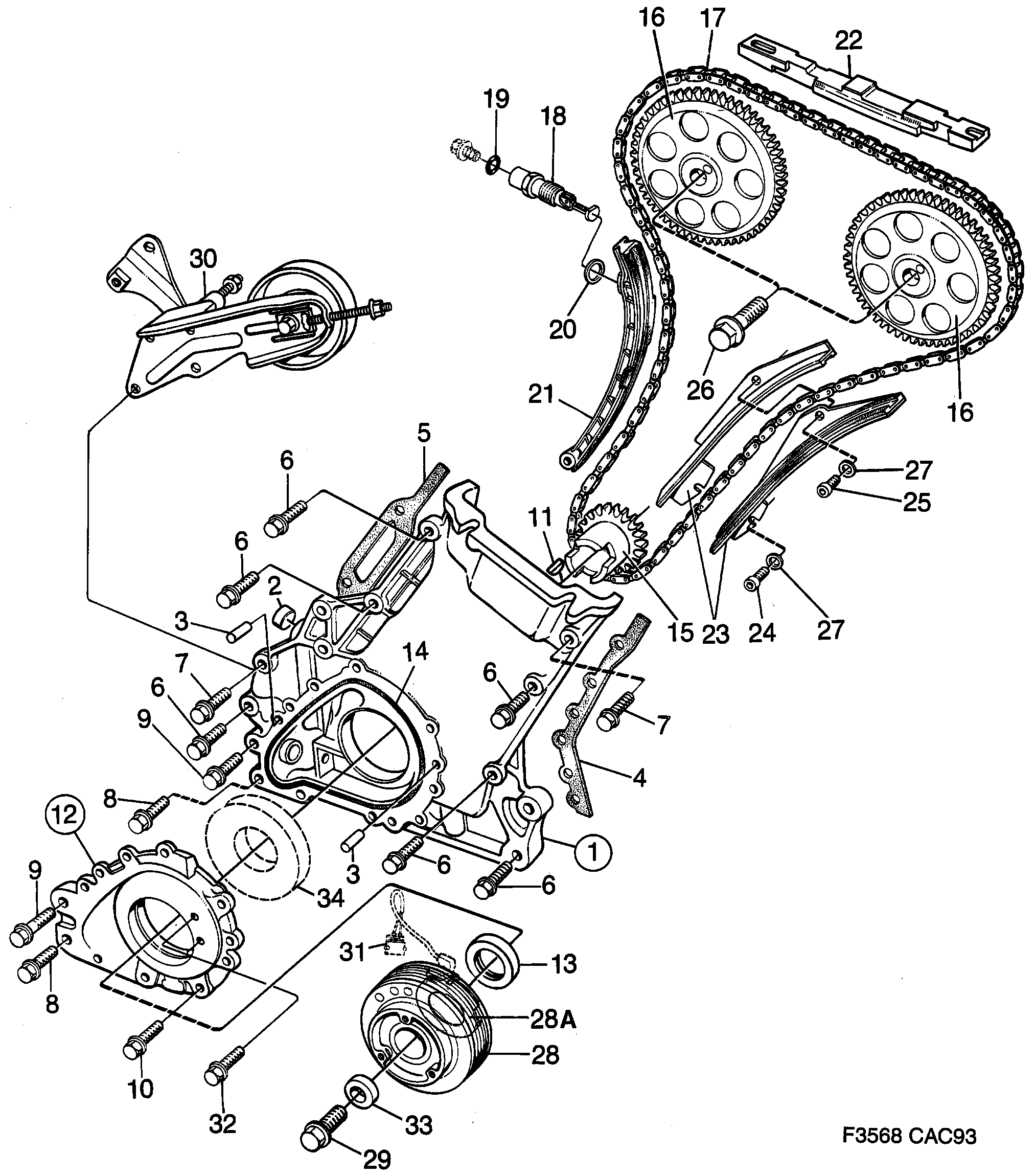
| Поз. | Номер | Кол-во | |||
|---|---|---|---|---|---|
| 1 | 7517113 Колпак | 1 | |||
| 2 | 8123176 Пробка | 1 | |||
| 3 | 8034456 Штифт 1990-1992 | 2 | |||
| 4 | 9117847 9321795 Прокладка -1992 | 1 | |||
| 5 | 9117839 Прокладка -1992 | 1 | |||
| 6 | 8125213 Винт | 6 | |||
| 7 | 8125239 Винт | 3 | |||
| 8 | 8125247 Винт | 1 | |||
| 9 | 8125262 Винт | 1 | |||
| 10 | 8125049 Винт | 8 | |||
| 11 | 8347122 Клин 1990-1990 | 1 | |||
| 12 | 7586993 Корпус масляного насоса | 1 | |||
| 13 | 9309204 55557231 Уплотнение | 1 | |||
| 14 | 8369829 30543193 Уплотнение 1990-1991 | 1 | |||
| 15 | 7518640 Цепная звездочка | 1 | |||
| 16 | 7500127 Цепная звездочка | 2 | |||
| 17 | 7500697 Цепь | 1 | |||
| 17 | 9321837 Цепь Открыт, с звеном цепи | ALTERNATIVE | 1 | |||
| 18 | 7585086 Натяжитель цепи | 1 | |||
| 19 | 8048670 О-образное кольцо | 1 | |||
| 20 | 7508690 Уплотнение | 1 | |||
| 21 | 9117805 8858276 Направляющая цепи 1990-1990 | 1 | |||
| 22 | 8859324 30518277 Направляющая цепи | 1 | |||
| 23 | 8859092 9133505 Направляющая цепи 1990-1990 | 1 | |||
| 24 | 9166299 Винт (8019929) | 1 | |||
| 25 | 9166307 Винт (8019960) | 1 | |||
| 26 | 9107541 Винт | 2 | |||
| 27 | 9166364 Шайба (8029951) | 2 | |||
| 28 | 9321530 Шкив -1990 | TURBO | 1 | |||
| 28 | 9321548 Шкив -1990 | I | 1 | |||
| 28 | 8789307 30544757 Шкив 1990-1991 | 1 | |||
| 28A | |||||
| 29 | 8348534 Винт 1990-1990 | 1 | |||
| 30 | |||||
| 31 | |||||
| 32 | 8788150 Винт | 2 | |||
| 34 | |||||